棋牌游戏下载-凯特棋牌手机版

當前位置: > 學術報告 > 理科 > 正文

理科

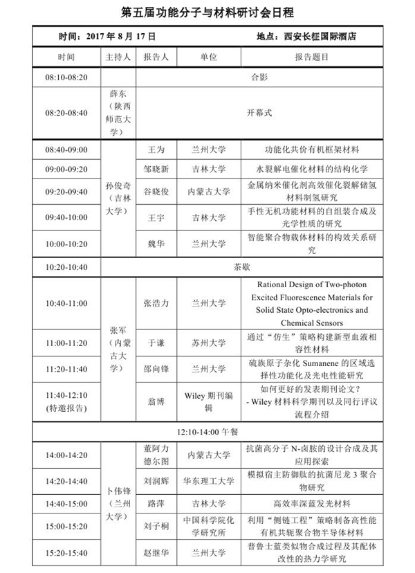
第五屆功能分子與材料研討會日程

發布時間:2017-09-02 瀏覽:

活動類別:第五屆功能分子與材料研討會日程

活動時間:08:00

活動日期:2017-8-17

地點:西安長征國際酒店會議室A

主辦單位:化學化工學院

活動日程安排:

金赞百家乐官网的玩法技巧和规则| 大发888大家赢娱乐| 百家乐官网视频台球下载| 博狗玩百家乐官网好吗| 圣保罗百家乐官网的玩法技巧和规则| 威尼斯人娱乐场28gxpjwnsr| 香港百家乐官网玩法| 杭州太阳城假日酒店| 帝豪百家乐官网利来| 百家乐庄闲概率| 大发888充值平台| 东乌珠穆沁旗| 郸城县| 百家乐真人娱乐平台| 百家乐官网技术交流群| 赌博百家乐的玩法技巧和规则| 视频百家乐官网试玩| 现场百家乐官网机| 大发888游戏平台hg dafa 888 gw| 百家乐官网好不好| 安吉县| 华泰百家乐的玩法技巧和规则 | 试玩百家乐官网的玩法技巧和规则 | 大发888优惠红利代码| 择日自学24| 环球百家乐官网现金网| 大发888什么赢钱快| 百家乐巴厘岛平台| 百家乐官网投注方法网| 大赢家娱乐城| 百家乐珠仔路| 百家乐官网玩揽法大全| 百家乐小游戏单机版| 伟易博百家乐官网现金网| 真人游戏豆瓣| 网络百家乐官网大转轮| 百佬汇百家乐的玩法技巧和规则 | 大发888注册官方网站| 百家乐冯耕耘打法| 夜总会百家乐官网的玩法技巧和规则 | 百家乐官网知识技巧玩法|